您现在的位置是:首页 本地
【直接抄】35个热点事件评论模板,共72篇!
106人已围观
简介你还在写新闻评论吗?想不想看看高分评论都长成什么样子的呢?前段时间我们以每周一篇的速度,在解锁...
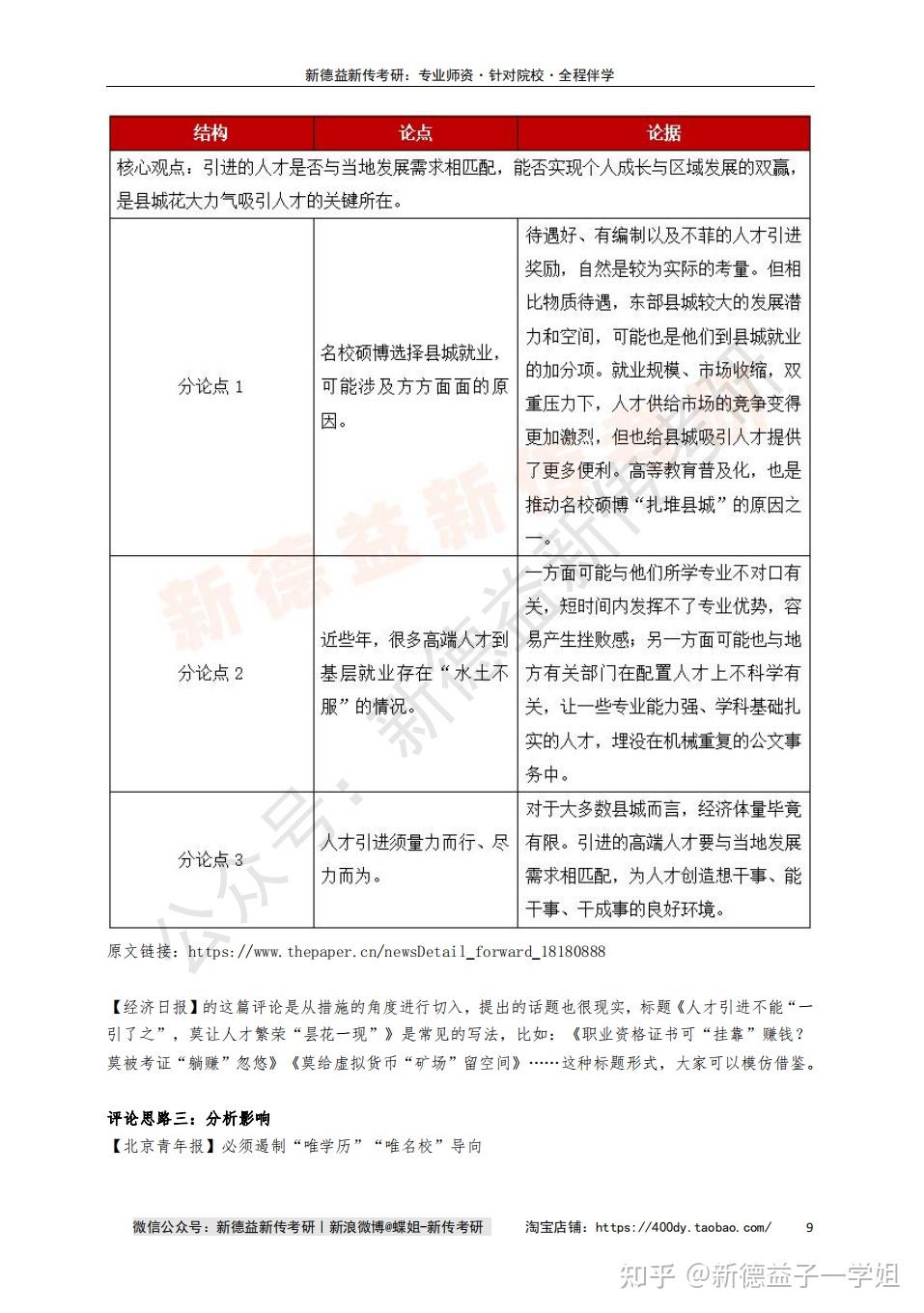
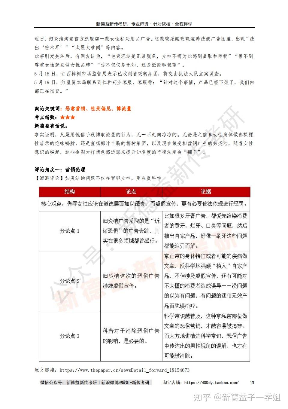
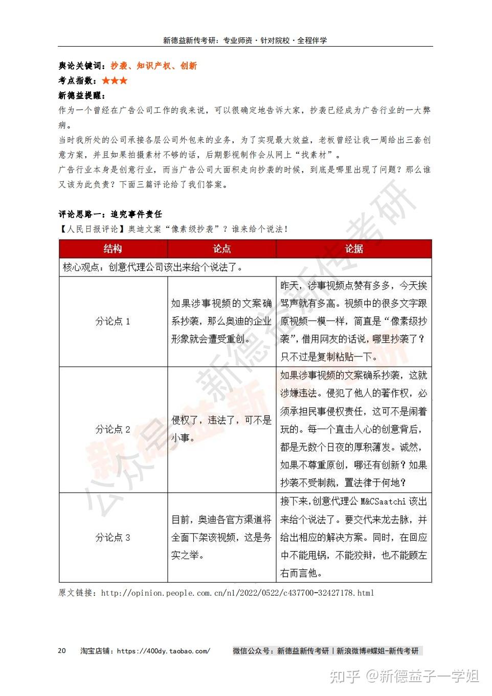
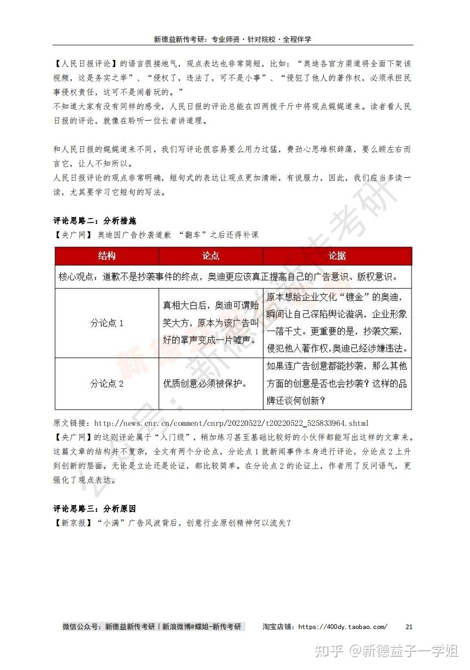
你还在写新闻评论吗?想不想看看高分评论都长成什么样子的呢?前段时间我们以每周一篇的速度,在解锁新闻评论的写法,从专业媒体平台整理了许多优秀的作品,拆解了其内部结构,供小伙伴们模仿学习。也不知道你看过几篇呢!
在百日冲刺阶段来临之前,我们就再来做一次总结,把那些热点事件的好评论,归拢起来,整理成了一份可以直接抄(但也别做得太明显啦,你们懂的)的资料!

瞧瞧这些,像不像是押题?而且还把高分思路都整理出来啦!为了方便小伙伴们使用,我们也是做成了PDF资料,可以打印出来对照学习哦!由于参考角度全都来自专业媒体,论点有力,论证清晰,就特别适合新闻评论初学者来模仿。
















如果你在练评论的时候,有写过上述事件,可以拿出来对照修改,借鉴他们的写法。如果还没写过,也可以在我们提炼好的写作框架上去做填充,学起来更快。
这份资料共129页,堪比优秀评论作业中的优秀作品!裂墙推荐小伙伴拿来直接用!
领取精华笔记合集
百度网盘链接:
https://pan.baidu.com/s/1ksP5VnsGLegTFmU1RMj3yA
提取码:0g38
九月了,要考新闻评论的同学也该练过好多轮的新闻评论写作了。但同学们也要注意,不能把所有的时间和精力都放在实务写作上面,拓展的热点专题要整理,各种题型也要全面照顾到!