【投资视角】启示2023:中国数字人行业投融资及兼并重组分析(附投融资事件汇总、重点投资领域和兼并重组事件等)
170人已围观
简介转自:前瞻产业研究院...
转自:前瞻产业研究院
行业主要上市公司:科大讯飞(002230)、蓝色光标(300058)、歌力思(603808)、芒果超媒(300413)、博瑞传播(600880)、虹软科技(688088)、腾讯(00700)、百度(BIDU)等
本文核心数据:数字人投融资事件数量和投融资资金规模
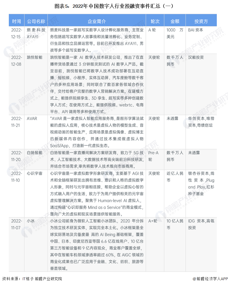
中国数字人行业投融资现状
——数字人行业投资规模呈波动上升
根据IT桔子的数据显示,近年来我国数字人的投融资规模呈现波动上升态势。从事件数来看,从2010年的1件上升至2021年的30件;而投资规模从2010年的0.32亿元上升至2021年的34.61亿元。在2022年1-12月,我国数字人行业投融资事件数为52件,规模为44亿元以上。

注:本文数据日期截至2022年12月19日,下同。
——2018年和2021年单笔投资规模达到峰值
根据IT桔子的数据显示,近年来我国数字人的投融资单笔资金规模呈现波动上升态势。2018年和2021年数字人行业单笔投资规模达到峰值,为1.15亿元/件,2022年中国数字人行业投融资单笔融资规模达到0.85亿元/件。

——融资轮次集中在天使轮和A轮
从数字人的投资轮次分析,目前数字人行业的融资轮次仍然处于早期阶段,C轮后的融资相对较少。中国数字人行业融资主要集中在A轮和天使轮,三者合计占比超65%。

——北京投融资事件数量最多
截止2022年12月,北京、上海、广东等地是我国中国数字人行业融资重点区域。其中,北京市投融资事件数量高达52件,是投融资事件数量最多的省市;其次为上海市,投融资事件数量超20件。

——投融资市场活跃
中国数字人行业投融资事件数量众多,截至2022年12月,中国数字人行业投融资事件超过140件,近四个月,中国数字人行业投融资事件数量累计达到19件,行业投融资市场十分活跃。



——底层架构仍是投资重点
由于我国在虚拟数字人生产技术方面,仍存在许多薄弱环节,目前底层架构是各行业的投资关注重点,内容场景领域的投资目前以直播和电视作为主要入口。根据《2022年中国数字人市场观测报告-里程碑》,在投资轮次层面,数字人领域投资普遍靠前,其中电影领域投资轮次有后移趋势,头部公司吸金能力逐步增强,市场由分散逐步走向集中。在投资方式层面,设立子公司或相关业务部门是常见投资形态。

中国数字人行业兼并重组现状:事件数量整体较少
截至2022年12月,中国数字人行业主要兼并重组事件汇总如下所示:

中国数字人行业投融资及兼并重组总结:投融资集中在早期阶段
总体来看,中国数字人行业资本市场较为活跃,行业内投融资活动较活跃,规模也呈上升趋势。目前中国数字人行业投融资及兼并重组态势总结情况如下:

更多本行业研究分析详见前瞻产业研究院《中国数字人产业发展前景预测与投资战略规划分析报告》,同时前瞻产业研究院还提供产业大数据、产业研究、政策研究、产业链咨询、产业图谱、产业规划、园区规划、产业招商引资、IPO募投可研、IPO业务与技术撰写、IPO工作底稿咨询等解决方案。
更多深度行业分析尽在【前瞻经济学人APP】,还可以与500+经济学家/资深行业研究员交流互动。
