原创 数据报告 | 2022卡塔尔世界杯移动互联网洞察报告
109人已围观
简介月狐调研显示,82.2%观赛用户在世界杯期间曾有过观赛消费行为,其中购买观赛的零食饮料和为观赛点外卖的...
原标题:数据报告 | 2022卡塔尔世界杯移动互联网洞察报告

- 体育赛事流量加速向线上转移,本届世界杯开赛以来拥有赛事直播版权的平台整体DAU明显上涨,英法大战当天触及4.7亿的峰值
- 每一届顶级赛事各大直播平台都在不断刷新技术能力,满足用户多元化的互联网观赛需求,今年世界杯中国移动咪咕就走在了科技前沿,开创性地推出首个“5G世界杯元宇宙”
- 本届世界杯有近八成网民观看赛事直播,其中年轻人是观看比赛的中坚力量,有近半数观众是00后
- 今年世界杯在多重因素影响下,人群观赛场景发生了新变化,“私密性”成为第一需求,酒店、露营地、智能汽车成为球迷的新观赛场景
- 不同观赛群体对于赛事直播平台的选择偏好存在差异,其中足球圈核心群体对中国移动咪咕、央视等平台有着明显的偏好,而泛球迷人群对于各家平台的偏好度则相对均衡
1、 2022世界杯赛事概览
2、2022世界杯观赛人群洞察
3、2022世界杯互联网媒体价值分析
1、2022世界杯赛事概览
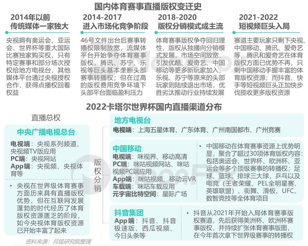
卡塔尔世界杯赛事版权分销情况
国内体育赛事版权竞争格局愈发明朗,中国移动和抖音分别成为本届世界杯持权转播商
- 近年来以奥运会、世界杯为代表的全球顶级体育赛事在国内的直播分发渠道基本以“传统媒体+长视频媒体+短视频媒体”的模式为主,满足了不同人群在不同场景下对国际体育赛事内容的获取需求
- 而在本届卡塔尔世界杯,中国移动获得全量全场次赛事转播权,并且拥有赛事的4K、8K及以上信号和VR信号的独家权益,通过旗下移动系和咪咕系产品矩阵实现世界杯直播内容多渠道输出;短视频方面,抖音则“击败”了在东京奥运会和北京冬奥会上大放异彩的快手,首次拿下世界级体育赛事的转播权,通过旗下抖音系产品进行世界杯赛事全场次直播

卡塔尔世界杯线上流量概况
赛事流量加速向线上转移,互联网平台成为世界杯内容的重要载体
- 根据公开数据,本届卡塔尔世界杯期间,公众对赛事的关注度极大提升,会通过互联网主动对世界杯进行搜索,搜索指数相较于上届的俄罗斯世界杯增长157%,而且增长率较往届世界杯均有明显上升
- 另一方面,公众在线浏览世界杯相关内容资讯的流量获得爆发,卡塔尔世界杯的资讯指数超过1亿5000万,远高于2018年俄罗斯世界杯的资讯指数

卡塔尔世界杯线上流量概况
在线赛事直播及资讯平台流量爆发,英法大战当天直播平台DAU达到4.7亿的峰值
- 根据月狐数据,本届世界杯拥有赛事版权的直播平台整体DAU明显上涨,自开幕式以来,DAU跃升至新高度,且持续维持在高位水平,在12月11日英格兰与法国进行四分之一决赛当天曾触及4.7亿的峰值
- 体育新闻行业DAU的增势基本与赛事直播平台同频,开幕式以后跃升至高位,最高曾达到710万,较11月初DAU水平提升接近200万

卡塔尔世界杯直播技术发展
赛事直播技术革新满足用户多元化线上观赛需求,中国移动世界杯元宇宙开创5G+体育观赛新体验
- 近年来,用户对体育赛事的注意力迅速向线上化、移动化方向转移,各大赛事直播平台也在不断刷新技术能力,满足用户多元化的互联网观赛需求;而在本届世界杯中,中国移动就走在了科技前沿,基于 5G+算力网络技术能力,升级超高清音视频技术、数智人、XR/MR等数实融合技术给用户带来更具沉浸感的观赛体验,同时还开创性地推出首个“5G世界杯元宇宙”,让用户在元宇宙比特空间星际广场/星座·M加入“超时空派对”一起嗨,共同参与世界杯狂欢

2、2022世界杯观赛人群洞察
卡塔尔世界杯赛事直播关注程度
近八成网民会观看赛事直播,大部分人还会持续收看不同的场次
- 根据月狐调研,高达75.3%的受访者表示,有观看过本届世界杯的赛事直播,卡塔尔世界杯掀起全民看球热潮
- 其中,大部分人观看比赛的频率较高,30.1%的人会看大多数场次,更多的人是有目的地看,追随自己感兴趣的球队,选择此项的比例最高,为31.6%

卡塔尔世界杯观赛人群画像
本届世界杯女性观众比例逼近男性,近半观众是00后
- 本届世界杯的观赛人群中,男女分布较为均衡,男性观众略多,占55.6%;从年龄分布上看,年轻人是观看比赛的中坚力量,00后占49%,90后占36.3%,两者合计超过85%
- 同时,本届观众也具有高学历的特点,过半数拥有本科及以上学历
- 从观众的居住地分布来看,广东、河北、江苏的比例最高,这三地居民特别具有观赛热情

卡塔尔世界杯人群观赛动机
大部分男女性都会为了追求世界杯氛围感而凑热闹观看比赛,女性更容易被带动陪他人观看
- 对比男性与女性观众的观赛动机发现,两者的首要动机是一致的,即男性和女性中均有最多人是为了追求世界杯的氛围感而观赛;除此之外,也有超三成的男性会因为喜欢的球星而追看比赛
- 女性看球赛的第二大原因则是陪亲友观看,可见在看世界杯比赛这件事情上,女性是更容易被带动和影响的一方;同时她们为喜欢的球星而观看比赛的比例也较高,粉丝效应也体现在今届世界杯上

卡塔尔世界杯热门球队粉丝画像
阿根廷成为人气王,南美两大球队更吸引女性和00后球迷
- 对比各热门球队的球迷画像,欧洲球队相较美洲球队拥有更大占比的男性粉丝,其中法国队的男性粉丝占比66.5%,而南美两大劲旅的粉丝性别分布更均衡,冠军球队阿根廷女性粉丝占比44.2%
- 从年龄分布上看,阿根廷、巴西和葡萄牙球队有超五成球迷为00后;英格兰球迷在年龄分布上更平均,23.5%的英格兰球迷为80后

卡塔尔世界杯人群观赛场景
今年世界杯用户更倾向在私密环境内观赛,酒店、露营地、智能汽车成为球迷的新观赛场景
- 今年世界杯,有近33%的球迷大多数时间是独自一人观看比赛,其余有超过半数的人则大多是与亲朋好友一起观看比赛
- 由于本届世界杯在北半球举行,开赛期间国内正值冬季,且比赛时间大多在深夜,再叠加疫情的影响人群减少出行,导致今年世界杯人群的观赛场景出现了一些新的变化:家庭或宿舍仍是最主要的观赛地点,但如餐饮店、酒吧等以往比较热闹的观赛场所在今年显得较为冷清,而户外露营、酒店包房观赛成为年轻人的新选择,此外,今年智能汽车与世界杯直播平台的联动也让不少球迷解锁了在车内观赛的新体验

卡塔尔世界杯人群观赛渠道
手机成为用户最主要观赛设备,用户选择直播平台时最看重直播的清晰度、流畅度与解说配置
- 在观赛的设备选择中,七成的用户选择通过手机观赛,42.4%的用户表示会在电脑上观看,有15.1%的用户选择投影仪进行观赛,营造较强的观赛氛围
- 在选择直播平台的考虑因素上,更多人看重直播的清晰度和流畅度,直播的画质直接影响到用户的观赛体验;近四成用户表示,一个足够专业与精彩的赛事解说也会吸引他们选择通过该直播平台收看世界杯

卡塔尔世界杯人群观赛渠道
在观赛平台的选择上,足球迷更青睐使用中国移动咪咕视频,泛球迷人群无明显偏好
- 在世界杯观赛平台的选择偏好上,足球迷和世界杯球迷对专业赛事转播平台有明显的偏好,其中足球迷对中国移动咪咕视频的观赛偏好度高达151.7,对央视网络平台的观赛偏好指数同样达到127.5的高水平;而世界杯球迷更青睐在电视频道上收看世界杯赛事直播
- 相较于核心群体,足球圈以外的泛球迷群体,如出于凑热闹和追话题等动机而收看世界杯赛事的人群,他们对于各家平台的偏好指数分布则相对较平均

卡塔尔世界杯人群观赛互动行为
足球圈核心群体更愿意参与世界杯观赛线上互动
- 对比不同群体在世界杯期间的线上观赛行为偏好,足球圈的核心人群如足球迷、世界杯球迷和球星粉丝们,更愿意在观赛期间参与评论、讨论等互动行为,其中足球迷的互动参与度最深,会更乐于在观看直播时发表评论弹幕以及在赛前赛后参与世界杯赛事话题讨论

卡塔尔世界杯赛事周边关注情况
专业球迷更倾向在长视频和资讯平台上关注赛事周边动态,追星党及业余观众更青睐社媒跟短视频平台
- 83.6%的受访世界杯观众表示曾通过2种及以上的渠道关注赛事期间的周边动态消息;对比各类球迷在世界杯赛事周边内容关注渠道上的倾向度,专业球迷更愿意在长视频和资讯媒体平台上获取相关内容,而追星党以及业余观众则更倾向在社交媒体以及短视频上接收关于世界杯的动态内容

卡塔尔世界杯人群观赛消费行为
“看球经济”升温,世界杯带动零食、外卖消费增长,超八成用户有过看球消费
- 月狐调研显示,82.2%观赛用户在世界杯期间曾有过观赛消费行为,其中购买观赛的零食饮料和为观赛点外卖的用户最多,分别有54.2%和42.0%;月狐iAPP数据监测发现,即时零售与外卖平台在世界杯揭幕战当天的活跃用户数对比一个星期前均录得增长
- 此外,为了获得更好的观赛体验,不少人选择购买和升级观赛设备,世界杯期间,美团平台上的投影仪外卖订单同比取得301%的上涨
3、2022世界杯互联网媒体价值分析
卡塔尔世界杯互联网媒体概览
各大互联网平台围绕世界杯提供多元化内容,让世界杯赛事话题热度持续飙升
- 世界杯赛事全民关注高且时间跨度大,是各大互联网平台争夺流量的重要节点;尤其对于手握世界杯赛事直播版权的平台来说,如何利用好世界杯核心流量、挖掘世界杯IP价值就成为了平台成功跑出的关键,因此除了赛事直播,这些平台也在积极围绕世界杯拓展内容生态,以满足各圈层用户的内容需求;另外,在本届世界杯,除了赛事直播平台,其他各界互联网媒体也使出“浑身解数”,通过各类内容和互动方式抢占用户注意力、扩大世界杯的影响力
卡塔尔世界杯主要媒体对比
中国移动再次出圈为用户带来极具共鸣感和互动感的世界杯内容,推高全民足球热情
- 本届世界杯,央视、中国移动咪咕和抖音三大平台发挥着各自的能力和优势为用户打造出一场精彩又好玩的体育盛事,让世界杯不再是属于足球圈的狂欢,普通大众也能参与其中
- 纵观各个平台在本次世界杯的赛事运营成果,中国移动表现尤为亮眼;作为之前在东京奥运会和北京冬奥会上就屡屡破圈的转播商,今年中国移动咪咕再次占据世界杯话题中心,将体育+文娱+科技的优势发挥到极致,不仅通过深受观众喜爱的“人”和精品化的自制“内容”与用户之间形成强有力的情感连结,同时还通过世界杯元宇宙,搭建起比特空间和比特景观,让用户以比特身份深度参与到赛事中,从而达到良好的内容互动效果
卡塔尔世界杯媒体营销价值分析
中国移动咪咕借全天候、多圈层体娱内容叠加科技融合创新玩法,助力品牌实现营销价值最大化
- 每一届的世界级体育赛事都是各路品牌上演营销大战的舞台,而在本届世界杯,中国移动咪咕发挥自身的体育赛事内容运营优势在全网获得了较高的传播声量,在聚拢核心流量的能力基础上,利用多元化体娱内容生态与科技融合的策略为品牌打造出一套具备特色和深度影响力的营销体系,同时构建六大营销场景,通过多样化、全渠道触达、极具创意的营销新玩法帮助多个品牌在本届世界杯中脱颖而出
报告说明
1.数据来源
1)月狐iAPP(MoonFox iApp),基于极光云服务平台的行业数据及月狐iAPP平台针对各类移动应用大数据的挖掘,并结合大样本算法开展的数据统计与分析;
2)月狐iBrand(MoonFox iBrand),基于全面品牌洞察方案,对门店客流、店铺数、销量、用户画像等多维度数据进行统计与分析;
3)月狐iMarketing(MoonFoxiMarketing),基于自有移动端大数据和用户画像标签,对人群社会属性、地理位置、轨迹特征、线上行为偏好等多维度数据进行统计与分析;
4)月狐调研数据,通过月狐调研平台进行网络调研,本次报告共回收有效样本810份;
5)其他合法收集的数据。以上均系依据相关法律法规,经用户合法授权采集数据,同时经过对数据脱敏后形成大数据分析报告。
2.数据周期
报告整体时间段:2022年11月-2022年12月。
3.数据指标说明
具体数据指标请参考各页标注。
4.免责声明
月狐数据MoonFox Data所提供的数据信息系依据大样本数据抽样统计、小样本调研、数据模型预测及其他研究方法估算、分析得出。由于统计分析领域中的任何数据来源和技术方法均存在局限性,月狐数据MoonFox Data也不例外。月狐数据MoonFox Data依据上述方法所估算、分析得出的数据信息仅供参考,月狐数据MoonFox Data不对上述数据信息的精确性、完整性、适用性和非侵权性做任何保证。任何机构或个人援引或基于上述数据信息所采取的任何行动所造成的法律后果均与月狐数据MoonFox Data无关,由此引发的相关争议或法律责任皆由行为人承担。
5.报告其他说明
月狐数据研究院后续将利用自身的大数据能力,对各领域进行更详尽的分析解读和商业洞察,敬请期待。
6.版权声明
本报告为月狐数据MoonFox Data所作,报告中所有的文字、图片、表格均受相关的商标和著作权的法律所保护,部分内容采集于公开信息,所有权为原著作者所有。未经本公司书面许可,任何组织和个人不得以任何形式复制或传递。任何未经授权使用本报告的相关商业行为都将违反《中华人民共和国著作权法》和其他法律法规的规定。
关于月狐
月狐数据(MoonFox Data)是中国领先的全场景数据洞察与分析服务专家。凭借全面稳定、安全合规的移动大数据根基以及专业精准的数据分析技术、人工智能算法,月狐数据先后推出移动应用数据(iApp)、品牌洞察数据(iBrand)、营销洞察数据(iMarketing)、金融另类数据等产品,以及提供月狐研究院的专业研究咨询服务,旨在用数据帮助企业洞察市场增量,赋能商业精准决策。返回搜狐,查看更多
责任编辑: