城市资讯|官宣!住建局对新房管控,不得借装修变相抬价!
97人已围观
简介城市资讯|官宣!住建局对新房管控,不得借装修变相抬价! 深圳新规:禁止借装修抬价,精装限价标准出炉...
城市资讯|官宣!住建局对新房管控,不得借装修变相抬价!

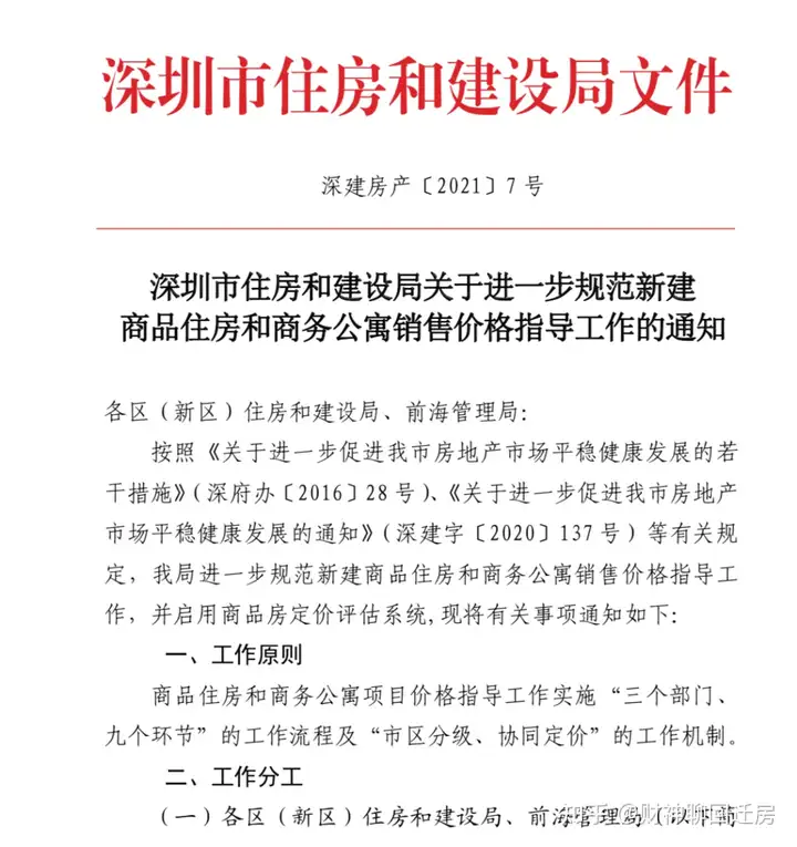
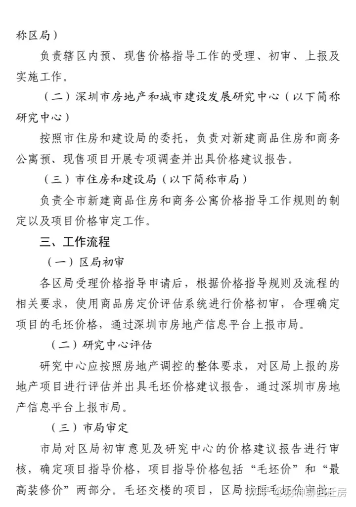
深圳新规:禁止借装修抬价,精装限价标准出炉!《深圳市住房和建设局关于进一步规范新建 商品住房和商务公寓销售价格指导工作的通知》出台。文件指出,住建局将进一步规范新建商品住房和商务公寓销售价格指导工 作,并启用商品房定价评估系统。市局对区局初审意见及研究中心的价格建议报告进行审 核,确定项目指导价格,项目指导价格包括“毛坯价”和“最 高装修价”两部分。毛坯交楼的项目,区局按照毛坯价审批;精装交楼的项目,由区局根据装修清单核定装修价格,不得超过最高装修价。对于社会关注度高的项目,指导价格由局房地产调控领导 小组会议审定。小编第一时间致电住建局核实该文件真实性,住建局工作人员表示文件属实。

以下为原文:


文件重点如下:1、对新房进行价格指导:预、现售商品住房和商务公寓的批准销售价格原则上不得超过上一年度至今同地段、同类型新房的网签价格。对于分期开发的项目,两次申请价格备案时间间隔未超过一年的,原则上按照前期备案价格进行批复。2、针对现房备案价格:对于预售商品住房和商务公寓项目转现售的,原则上备案价格不得向上调整。3、针对尾盘:对于零星销售的尾盘项目,原则上由各区(新区)住房和建设局、前海管理局自行审定,并在市房地产信息系统中进行备案。4、针对精装修:防止房地产开发企业通过提高装修价格变相抬高房价,实行精装修价格梯度。价格指导规则及流程 一、价格指导原则按照我市房地产调控政策相关规定,我市预、现售商品住房和商务公寓的批准销售价格原则上不得超过上一年度至今同地段、同类型新房的网签价格。二、楼盘选取原则根据项目所在位置,选取同区域范围内周边不超3公里的同类型、同品质的在售或已批售未网签新盘进行比对,选取新盘数量原则上不少于3个。若同片区新盘无法满足可比要求,可按照“同片区-同街道-同行政区”的优先顺序扩展范围。三、价格测算流程按照房地产调控的整体要求以及市政府会议精神,对于待入市项目的价格测算,原则上以新盘网签价格为测算依据,具体测算流程如下:第一,原则上预售项目选取预售网签数据进行参考;现售项目选取现售网签数据进行参考。第二,原则上选取上一年度至今的所有同质可比新盘的网签数据。对于在上一年度之前审批的预售项目,若网签数据小于等于50条,不做参考;对于上一年度至今审批的预售项目,若网签数据小于等于50条,则直接参考其备案均价。 四、特殊情况说明(一)分期开发的项目对于分期开发的项目,两次申请价格备案时间间隔未超过一年的,原则上按照前期备案价格进行批复。若申请价格备案时间间隔超过一年,可按照定价指导流程重新申请备案价格审批,但应优先参考前期项目的网签价格。(二)商务公寓项目商务公寓的价格指导规则与住宅相同,但对于周边无参考楼盘的商务公寓项目,可综合考虑项目品质与特点,采用所在区域新建商品住宅与商务公寓的销售价格进行折算处理,原则上采用同时期、同项目的商品住宅与商务公寓网签价格的比值。(三)预售转现售项目对于预售商品住房和商务公寓项目转现售的,原则上备案价格不得向上调整。如项目在“深八条”出台(2016年10月6日)之前已预售,则项目转现售后可以视市场情况适度调整一次,但仍需按照价格指导原则和审批流程进行重新核定。(四)零星销售项目对于零星销售的尾盘项目,原则上由各区(新区)住房和建设局、前海管理局自行审定,并在市房地产信息系统中进行备案。|精装修价格梯度区间说明为进一步加强对商品住房和商务公寓的销售管理,防止房地产开发企业通过提高装修价格变相抬高房价,对我市新房市场的价格水平造成影响,要求各区局在审查项目装修、装饰材料的基础上,对精装修价格进行总体把控。原则上,精装修项目价格核定需按照工程造价方法进行核算,由区造价部门或第三方评估机构进行审核。




我们是一个专注于深圳城市更新领域投资的综合服务平台,
在这里您可以获取更多城市更新前沿资讯、拆迁法律知识、旧改项目进度、精选拆迁房源等多元化资讯!
内容整理不易,如果您觉得文章有价值,动动您发财的手指,分享给您身边有需要的朋友,传递正能量感谢支持!