城市资讯 | 宝安十四五规划公布:协助前海扩区,这4条地铁争取五期!
230人已围观
简介城市资讯 | 宝安十四五规划公布:协助前海扩区,这4条地铁争取五期!7月9日,宝安发改委发布《宝安区国...
城市资讯 | 宝安十四五规划公布:协助前海扩区,这4条地铁争取五期!

7月9日,宝安发改委发布《宝安区国民经济和社会发展第十四个五年规划和二〇三五年远景目标纲要》(以下简称规划)。规划提出,展望2035年,宝安打造社会主义现代化先行区典范,经济总量、人 均地区生产总值在 2020 年基础上翻一番。到“十四五”期末,基本建成社会主义现代化先行区先锋样板城区。地区生产总值 6000 亿元左右,人均生产总值达到 12 万元。宝安区将构建“一轴、四廊、五核、多节点”发展格局,各街道发展定位与建设重点也一同公布。值得一提的是,宝安区将协助推动前海扩区政策落地。 在交通方面,推进穗深城际线(二期)建设,推动深大城际线(33 号 线)建成通车,开展深莞增城际、深大城际西延以及深港西部快轨等通道的研究工作,争取深莞增城际设站燕罗。 推进轨道12号线、13号线、20号线(一期)建成通车;推动轨道12号线二期、13号线北延等 已批轨道线路的开工建设,争取建成通车。争取轨道9号线西延、15号线、18号线、20号线(二 期)纳入五期,开展25号线、26号线、28号线、29号线、20号线衔接东莞R2线、11号线衔接东莞 R3线等6条线路的前期研究。

2035年远景目标展望2035年,宝安拥有雄厚的经济实力、现代化的治理能力、高度的城市文明、美丽的生态环境、美好的生活家园,全 面建成湾区核心、智创高地、共享家园,打造社会主义现代化先 行区典范。其中,经济总量、人 均地区生产总值在 2020 年基础上翻一番。到本世纪中叶,在全面建成湾区核心、智创高地、共享家园 的基础上,打造成为竞争力、创新力、影响力卓著的全球标杆城 区。“十四五”发展目标到“十四五”期末,基本建成社会主义现代化先行区先 锋样板城区。地区生产总值 6000 亿元左右,人均生产总值达到 12 万元。研发经费投入占 GDP 比例达 5.0%,国家级高新技术企业达 7000 家以上。新增公办义务教 育学位 18.7 万个,人均预期寿命达 84.53 岁。

构建“一轴、四廊、五核、多节点”发展格局1、107 发展主轴● 启动 107 国道市政化改造试点段建设。 ● 推进 107 沿线铁仔山、航港生态产业城、环立新湖、上 寮、新桥、潭头、燕川等重要城市节点建设。2、四大发展廊带依托滨海岸线、深中通道、松白路、茅洲河,加强沿线重大平台、产业空间、区位交通、自然生态等资源整合,高标准推进 沿线地区城市建设,促进城市功能完善,强化廊带的链接带动作 用,打造“滨海科技文化走廊”“深中产业拓展走廊 ”“松白路 科技创新走廊”“茅洲河生态科技走廊”四大发展廊带。3、五大发展极核打造“宝安中心区”“空铁门户区”“会展海洋城”“石岩 科创城”“燕罗智造生态城”五大发展极核,对接国际建设标准, 以完善的基础设施、高水平的公共配套、优质的生产生活空间、 高质量的产业体系,引领带动全区高品质发展。● 推动维沃、鹏鼎等已入驻总部项目高标准建设;推进“互 联网+”未来科技城建设;推进中央绿轴、滨海廊桥等中心区大型 公共配套设施建设;推进妈湾跨海通道、海澜路及 1 号地下车库 联络道等交通基础设施建设;推动轨道 9 号线延长线、15 号线、 28 号线规划建设。 ● 推进机场东综合交通枢纽建设;推进全球跨境快邮集散 中心、“湾区之心”、空港综合保税区等重大项目建设;完成深 中通道建设;争取国家工业博览馆落地。 ● 推进“三城一港”建设;推动轨道 12 号线、20 号线、 云巴示范线 L1 等公共交通设施建设,完善会展海洋城交通、公共 服务设施;推进国际会展中心周边酒店、商业等配套工程。 推动银宝山新城市更新、石岩总部经济园区等重点项目建设。 ● 建设燕罗 10 平方公里连片工业园和 10 平方公里配套区, 推动礼鼎高端集成电路载板及先进封装基地建设。4、城市协调发展节点打造尖岗山、铁仔山、环立新湖、石岩南、新桥东、松 岗东等一批新兴产业集聚节点。打造铁岗水库、石岩湖、罗田森 林公园、凤凰山、阳台山、平峦山、五指耙森林公园等一批绿色 生态节点。打造中共宝安县第一次党员代表大会旧址、燕川古村、 沙井·金蚝小镇、凤凰古村、清平古墟等一批知名人文节点。

各街道发展定位与建设重点


与前海相关规划● 与前海无缝对接、融合 发展,共建现代化国际化创新型城市新中心。高标准规划建设中 央绿轴、湾区之光、湾区之声、滨海廊桥、湾区国际音乐戏剧中 心等湾区新地标。打通与前海的交通联系,加快儿童医院、南方 医科大学深圳医院(二期)等建设,加强与前海基础设施和公共 服务的衔接互补,积极为前海提供重要配套和支撑。● 协助推动前海深港现代服务业合作区扩区政策落地。 ● 争取在国际会展中心周边打造进口商品展示交易中心 (国别馆)。十四五交通布局1、国际交通枢纽到 2025 年,国际客运通航城市或地区达到 100 个,机场旅客吞吐量达 7000 万人次,货邮年吞吐量达 180 万吨。加快构建对外高铁战略通道, 增强国家级铁路建设和服务功能。完善港口综合服务功能,促进 港城协调发展。● 推进机场第三跑道、卫星厅及 T4 航站楼等建设;推动机 场捷运系统规划建设;推进机场东、T4-机场北、石岩枢纽建设。 ● 建设具备国际竞争力的基地航空公司,培育本土全球网 络型航空公司;开展旅客全流程数字化应用。 ● 推进深茂铁路(深圳段)、赣深铁路等国家高铁线路建 设,启动广深第二高铁的前期研究。 ● 推进大铲湾(二期)建设;落实宝安港区建设工程。

2、湾区重要通道推进与粤港澳大湾区城市互联的高快速路、跨江通道、城际 轨道、水上客运等通道建设,打造湾区“1 小时城际交通圈”。● 推进沿江高速二期等联通湾区城市的高快速路网建设。 ● 推进穗深城际线(二期)建设,推动深大城际线(33 号 线)建成通车,开展深莞增城际、深大城际西延以及深港西部快轨等通道的研究工作,争取深莞增城际设站燕罗。 ● 加密深圳-中山、珠海、香港、澳门游轮班次。


3、城市内部交通(1)道路交通● 开工建设海澜路、湖滨西路等 11 条干线性主干道路,启 动九瑞隧道、根玉大道北延接朝阳路等 7 条干线性主干道路前期 研究。 推进新安环路、前进路、创业二路、裕安一路跨海大桥 等 43 条一般性主干道的建设或改造。 ● 升级次支系统,续建、新建次干路 95 条,启动次干路前 期研究 13 条;续建、新建支路 143 条,启动支路前期研究 16 条。 ● 推进海秀路接听海大道(10 号桥)、翻身路-玉泉路、 前进路-朗山路等 14 条跨区道路建设。(2)轨道交通● 推进轨道12号线、13号线、20号线(一期)建成通车;推动轨道12号线二期、13号线北延等 已批轨道线路的开工建设,争取建成通车;● 争取轨道9号线西延、15号线、18号线、20号线(二 期)纳入五期,开展25号线、26号线、28号线、29号线、20号线衔接东莞R2线、11号线衔接东莞 R3线等6条线路的前期研究;● 推动会展海洋城云巴示范线L1线建设工程,开展L2线研究工作。十四五民生规划1、教育:● 新、改、扩建区属中小学校,重点推进万丰城市更新规划九年一贯制学校、中心区 N10 区小学、西乡实验学校、航城学 校等建设项目,新增 18.7 万个公办义务教育学位。● 打造 1-2 个省级优质特色教育集团。 ● 打造 1-2 所国内领先的卓越高中,2-3 所优质特色高中, 3-4 所民办品牌高中,新增普通高中学位 1.14 万个。● 推动深圳职业技术学院宝安校区、职业教育集团第二校 区建设。 2、医疗

3、住房● 推动“互联网+”未来科技城配建人才住房、机场地块 DU09-69 人才住房、12 号线机场东车辆段上盖保障房等公共住房 建设项目。● 每年推进一批老旧小区综合整治提升。 ● 加快推进城中村管道燃气、优质供水配套工程。4、养老● 每个街道建一所“枢纽型”集日间照料、居家养老、医 养结合为一体的街道长者服务中心。 ● 全区养老床位总数达到 4500 张,每千名户籍老年人口养 老床位数达到 80 张。

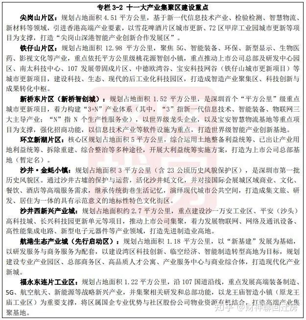
十四五城市更新规划2025 年,全区力争直接供应用地达 235 公顷,空间储备用地 970 公顷,完成综合整治用地不少于 12.1 平方公里,新增更新单元计 划规模不少于 750 公顷。 ● 重点城市更新区域:107 发展主轴沿线、茅洲河“一河两岸”地区,以及尖岗山-石岩南、环铁 仔山、新桥东、航港生态产业城、沙井大街等片区。 ● 较大面积产业空间整备片区:三围海洋城整备片区、松岗产业整备片区、松岗潭头整备片区、 新桥产业整备片区、燕罗产业整备片区、石岩产业整备片区、福海和平社区产业整备片区、大铲湾 整备片区。 ● 落实市“两个百平方公里级”高品质产业空间:推进新桥东片区重点城市更新单元、江碧环境 生态产业园(碧头社区)、燕川社区产业空间、步涌社区产业空间等整备试点项目,规划期内保留 提升 28 平方公里工业区,重点完成产业空间土地整备 8.5 平方公里产业空间,大力推进连片改造 7.9 平方公里,打造一批集中连片高质量产业发展空间。十四五深度合作:1、加强与市内区域协调联动(1)、与市内重大创新平台深度合作● 主动对接河套深港科技创新合作 区的港澳和国际高端科技资源,在关键技术联合攻关、离岸孵化、 开放式外包等领域加强对接合作和协同创新。加强与光明科学城 国家重大科技基础设施的共享,为宝安重点产业领域科研攻关提 供支持。积极与西丽湖国际科教城的高校等研究机构合作,探索 政校企合作建设实验室的模式,增强产业创新能力。● 依托石岩科创城,打造成果转化承载地和集聚地,争取 鹏城实验室二期落户。(2)、与深港口岸经济带联动发展● 推动宝安国际机场、大铲湾码头、福永码头纳入市深港口岸 经济带规划,集聚发展商贸旅游、航运金融、邮轮游艇等产业。● 建设“湾区之心”。开展项目一期工程,远期规划建设 航空综合体、创意研发庭院和总部超级街区。2、实现珠江口两岸深度协同(1)、携手港澳合作互利●每年遴选 30 家以上科技企业支持赴港上市,在产业用 房、融资服务、上市培育和人才服务等方面给予全方位支持。 ●推动建设尖岗山深港澳产业合作示范基地,并依托其建 设宝港青年创新创业园。(2)、联手珠江口两岸城市共建发展●推动滨江大道、交椅湾大道、燕北快速路-莞长路、朝阳 路接东莞大兴路及平安大道北延接东莞一龙路等通道规划建设, 促进深莞区域协调发展。(3)、建立新型区域合作机制3、培育国际合作竞争新优势(1)、加强中德(欧)合作●打造湾区中德教育与经济协同发展示范基地。重点建设 “两院一园”,包括湾区中德应用技术学院(中德工匠学院)、 中德协同创新研究院和中德(欧)产业示范园。(2)、提升国际经贸合作水平(3)、推动构建国际创新合作网络●建成 5 家以上海外创新平台。十四五产业规划1、促进产业空间精明发展稳定制造业空间,合理控制新型产业用地规模增长,“工 改 M0”类更新单元计划用地规模控制在 80 公顷以内。2、十一大高品质产业集聚区


3、打造世界级信息通信技术产业基地4、促进集成电路产业突破发展5、推动新型显示产业迈上新台阶:建成 1-2 个市级以上公共技术服务平台。

6、厚植智能制造发展新优势新动能(1)、打造智能装备产业高地到 2025 年,形成具有 国际竞争力的千亿级以上产业集群。 ● 建设省级以上创新平台 100 个。 ●建设深圳市特种设备安全检验测试基地,搭建电梯国家 型式实验、起重机械国家型式实验、国家功能材料质量检测等全 检验测试平台、设备检测服务中心和监测科研中心。(2)、促进医疗器械产业发展(3)、推动传统制造业智能化转型

7、增强高端服务业发展动力和能级(1)、跨越式发展软件与信息服务业(2)、做强金融服务实体经济功能● 在宝安中心区谋划建设滨海产业金融中心。(3)、完善供应链枢纽服务功能(4)、大力发展科技服务和专业服务● 以尖岗山高新区为核心,打造粤港澳大湾区检验检测服 务高地。8、打造国际消费城市主力区● 以会展海洋城为核心,结合 国际会展中心和冰雪文旅综合体等项目,打造集会展、商务、文 旅于一体的国际一流商圈。● 以宝安中心区为核心,依托现代化商 业综合体和滨海文化公园等重要文化设施,引进国内外知名中高 端品牌和商号,培育新型文化消费模式,与前海共同打造湾区商 业中心。● 沿创业一路、二路,串起欢乐港湾、壹方中心、大悦城、中洲购物中心、勤诚达、中粮创芯公园、雪花啤酒总部等重大城 市综合体及商务中心,提升沿线城市品质,打造创业路“宝安中 央商务带”。● 依托“湾区之心”项目建设,发展国际时尚消费。● 到 2025 年底,打造 2 个“夜宝安”地标。● 推动宝安中心区、石岩繁花食井夜间经济商圈、沙井金 蚝文化夜间活力圈、松岗琥珀艺展文化创意圈等十大夜商圈建设。

9、提升产业基础能力和产业链水平

10、探索在宝安实施“母工厂”计划。11、打造湾区科技成果转化首选地到 2025 年,市级以上孵化器和众创空间达 80 家。 12、建设湾区高技术产业研发重镇

13、进一步优化区域综合创新生态● 将宝安知识产权保护中心打造为“一站式”知识产权保 护和促进综合服务中心。 ● 建设 3-5 个知识产权保护工作站。14、建设有活力的高端人才集聚区● 新增高层次科技创新人才 400 人,新建博士后工作站(创 新实践基地)15 家以上。15、积极实施“宝安工匠”培育行动● 高标准建设“海归岛”系列分岛。 ● 建设湾区国际人才港,搭建创新创业、高端人力资源、 在线服务系列人才服务体系,打造国际化街区。六大特色经济发展格局1、建设数字经济发展试验区到 2025 年,力争形成千亿级数字 经济产业集群。 ● 推进“互联网+”未来科技城建设,打造世界先进的数字 经济生态集群、智慧生活应用场景。 ● 推动建设深圳工业互联网集聚区(深中通道门户区)。 ● 布局“1+N”工业互联网标识解析体系。


2、打造世界级会展经济中心● 建设国际会展城,打造成开放引领的国际会展门户区、 创新共享的湾区科技新引擎、产城融合的绿色生态城区。 ● 推动中国海洋经济博览会落户。 ● 争取引进英伟达 GPU 技术大会、国际消费电子博览会等国际知名会展。

3、建设大湾区海洋经济高地● 建设海洋新城,重点建设海洋新城门户区、中欧蓝色产 业园、海洋展示中心等标志性项目,打造成粤港澳大湾区海洋特 色产业发展引领区。 ● 争取在海洋新城举办一届世界博览会。 ● 建设海洋工程高端装备研发与测试功能平台。

4、打造国际性临空经济枢纽● 建设空港型国家物流枢纽,重点建设国际物流功能区、 综合物流功能区、国内物流功能区、城市物流功能区和综合保税 56 区五大核心功能区。 ● 梳理机场片区周边物流和产业空间,结合机场东综合交 通枢纽车辆段上盖空间等区域,规划建设跨境电商物流产业园。 ● 探索并推广全产业链保税监管模式。

5、打造西部中心总部经济集群● 依托宝安中心区、会展海洋城等区域,打造总部集群。 ● 推进鹏鼎时代大厦、怡亚通大厦、亚太卫星总部大厦、 俊峰汽车、维沃移动、齐心电子商务、华润雪花啤酒、融创冰雪 文旅综合体等一批总部项目建设。 ● 争取每年引入 1-2 个总部企业落地。6、塑造大湾区文旅经济新名片● 打造深圳创意设计总部大楼、深圳市满京华国际艺展中 心、易尚 3D 影像生产制造基地、中国琥珀创意设计之城等一批文 化产业示范项目。 ● 深挖“凤凰古村”历史文化资源,推进宝安美术馆规划 建设。 ● 推进瑞吉、艾美等国际连锁酒店建设,加快高端酒店布 局,提升旅游接待设施品质。公共文化● 争取建设深圳工业博览馆新馆、深圳方志馆、深圳党史 馆等市级重大文体设施。 ● 提升改造新安街道孝德园、西乡街道流塘印巷等十大特色文 化街区。


● 推进体育设施进公园、小场地建设和健身器材配送计划, 创建城市社区运动场地设施建设试点城区。 ● 打造“十大街道健身步道”“十佳社区文体广场”,大 力开展街道、社区全民健身体育赛事。● 推动林丹羽毛球俱乐部建成运营,支持成立“宝安女子 足球俱乐部”,搭建信息共享平台,引入优秀资源。● 探索建设足球特色小镇,引入社会资源合作共建足球“青 训中心”。 ● 推动中国足协足球训练中心入驻宝安。

● 争取国际运动医疗康复中心落户宝安,建设运动损伤研 究中心及宝安运动康复中心。● 积极引进帆船、帆板、赛艇等海上项目落户宝安,高标 准落实世界帆船对抗巡回赛总决赛、世界田联钻石联赛深圳站等 国际、国家大型体育品牌赛事举办工作,到 2025 年,举办国际赛事次数达 10 次。




