2023年鲤城区小学招生方案出炉!另泉州两所高校主要领导调整!
143人已围观
简介2.持有《台湾居民来往大陆通行证》或《中华人民共和国台湾居民居住证》的台湾学生,因家长在鲤城区购房置业或工作需随父亲(...
原标题:2023年鲤城区小学招生方案出炉!另泉州两所高校主要领导调整!
NAME
最新消息
家长速看
2023年秋季鲤城区小学
招生工作的实施意见
正式出炉!
看看你家小孩读哪所学校?
2023年秋季鲤城区小学招生工作实行属地管理,组织鲤城辖区内区属公民办小学开展招生工作。坚持教育公平,实行“划片招生,免试就近入学”,在老城区继续实行“单校片区”与“多校片区”相结合招生入学的办法,组织适龄儿童按时就近免试入学。以居住证为主要依据、以公办学校为主接收符合条件的适龄随迁子女就学。坚持“规范招生”,严格执行公民办学校同步招生规定,落实招生信息公开制度,加强招生入学监督管理。
一、招生年龄和对象
户籍关系在鲤城区及居住在本区符合政策要求的年满6周岁(即2017年8月31日前出生,含8月31日)的适龄儿童。
二、招生计划和招生范围
(一)老城区各公办小学招生计划数

点击查看大图
(二)新区各公办小学招生计划数

点击查看大图
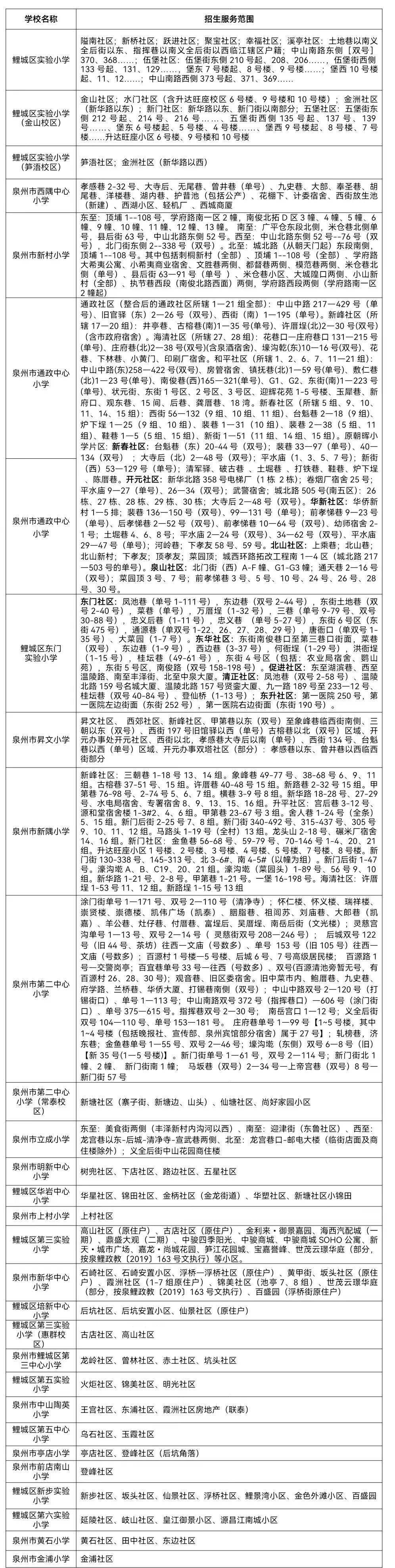
(三)鲤城区各公办小学招生服务范围

点击查看大图
(四)民办小学招生计划数和范围
鲤城区地面现有4所民办小学,学校审批机关为鲤城区教育局,今年招生对象均为鲤城区范围内常住适龄儿童,具体招生计划数和范围如下:

点击查看大图
三、鲤城区公办小学招生办法
鲤城区户籍适龄儿童,老城区各公办小学实行“单校片区”与“多校片区”相结合招生入学的办法,江南新区各公办小学仍然采取“单校片区”的招生办法。

鲤城区户籍适龄儿童招生办法
(“三一致”对象”政策照顾对象、非“三一致”对象)
1.优先招收本校招生服务区域内户籍、住房产权、实际居住“三一致”家庭的适龄儿童及按国家、省市相关入学优待政策照顾的对象。具体条件:(1)适龄儿童与其父母(或祖父母、外祖父母)户籍一致(均在学校招生服务区域内)并实际共同居住,户籍与房产一致(产权性质、用途为住宅),房产与实际居住一致;(2)适龄儿童落户到学校招生服务区域的截止时间为2023年3月1日前;(3)对2021年3月1日以后(包括3月1日)新购房落户的(包括通过其它形式取得房产的),要求:①适龄儿童的父母(或祖父母、外祖父母)拥有该实际共同居住的住房产权比例应超过50%(不包括50%,产权证或不动产登记证上没注明共有产权人产权比例的,视为平均分配); ②自2022年10月1日起,对鲤城区域内析产后的古大厝住房产权人产权占比虽不超过50%,但经查证符合实际居住且适龄儿童出生就落户在该地址的,视为“三一致”对象,享受入读古大厝服务片区学校的就读政策;③自2021年秋季起,老城区区属小学招生服务区域的同一套住房每三年只能有一位适龄儿童在该校入学(同一户主、子女多于一个的家庭除外)。 其中,自2022年秋季起,学位紧缺的区属公办小学:鲤城区实验小学、泉州市第二中心小学、泉州市通政中心小学、泉州市西隅中心小学、鲤城区第三实验小学(总校区)等5所小学招生服务区域的同一套住房每六年只能有一位适龄儿童在该校入学(同一户主、子女多于一个的家庭除外)。
“六年一个学位”具体要求:同一套住房每六年只能有一位适龄儿童在该校入学(同一户主,子女多于一个的家庭除外)。如果该住房过户时学位已被占用,须待占用学位的适龄儿童毕业后,新购房家庭的适龄子女才可以到该校入学。父母辈的房产过户给祖辈的,须待占用学位的原产权人的子女毕业后,原产权人的兄弟(姐妹)的适龄子女才可以到该校入学。
2.因家庭经济困难等原因,其户籍在服务区域内,经查证确系在服务区域内随父母租房居住的适龄儿童〔须提供户籍(出生入户)和至少连续5年以上的租房合同以及水电缴费等证明〕;因政府项目拆迁等原因造成人户分离但其户籍在服务区域内的适龄儿童(须提供户籍,原住房产权证明及政府拆迁证明等)。
3.烈士子女、现役军人子女、因公牺牲和病故军人子女、公安英烈和因公牺牲伤残公安民警子女、国家综合性消防救援队伍人员子女等有关优待对象。73141部队干部子女直接入读鲤城区东门实验小学。
4.高层次人才子女等优待对象。其中,高层次人才子女入学在泉州市高层次人才“一站式”服务系统上申请。
如果本校招生服务区域内“三一致”对象及政策照顾对象的数量超过学校招生计划数,则“三一致”对象采取以落户到学校招生服务区域时间先后或公开电脑派位(抽签)等办法录取,没有被该校录取的,由区教育局统筹安排至附近有剩余学位的公办学校入学。
5.鲤城区户籍但不符合学校招生服务区域内户籍、住房产权、实际居住“三一致”条件的适龄儿童。本类对象应按时向户籍所在招生服务区域公办小学报名登记,原则上由区教育局统筹安排公办学校接收入学。其中,①老城区安排在“多校片区”的公办小学就学;②自2024年秋季起,老城区空挂的单位集体户,其适龄子女申请在鲤城就近入读公办小学时,参照外来随迁人员子女(含四区人员)就读我区的相关入学规定和办法执行。
老城区公办小学具体招生办法
根据老城区小学布局和学位供需情况,按相对就近原则, 将老城区各小学划分为南、北两个片区。采取小片区联动,通过电脑派位或抽签方式实行调剂入学。

南片区:鲤城区实验小学(含金山校区、笋浯校区)、泉州市第二中心小学、泉州市立成小学、泉州市新隅小学等4所公办小学;
北片区:泉州市通政中心小学、泉州市昇文小学、泉州市西隅中心小学、鲤城区东门实验小学、泉州市新村小学等5所公办小学。
分三个步骤进行
①老城区各公办小学根据我区招生日程安排表按时做好服务区域内(单校片区)户籍适龄儿童报名登记,以及按政策优待照顾入学对象(含我区规定的照顾对象)报名登记。
②各小学按招生文件规定的时间节点将服务区域内户籍适龄儿童报名登记情况和优待照顾对象报名登记情况汇总报送区教育局审核。
③各中心校(实验校)如有剩余学位,该片区内其他学校服务区内户籍、住房产权、实际居住“三一致”的适龄儿童可以自愿参加报名,连同户籍在该中心校(实验校)服务片区内的非“三一致”或符合“三一致”但不满足六年一个学位的适龄儿童,将通过公开电脑派位或抽签的方式确定其入读学校。片区内其他学校(非中心校、实验校)申请参与摇号的“三一致”适龄儿童如果没被摇中,仍然在原报名登记的小学就读。中心校(实验校)非“三一致”或符合“三一致”但不满足六年一个学位的适龄儿童未摇中本校的通过电脑派位或抽签的方式安排至“多校片区”的其他学校就读。在泉州市立成小学、鲤城区东门实验小学、泉州市新隅小学、泉州市昇文小学、泉州市新村小学等五所小学服务区域新购房并落户(2022年3月5日后)的“三一致”适龄儿童仍然执行原有的“单校片区”入学政策。
适龄随迁子女招生办法
随迁人员在鲤城辖区内务工且具有本区“居住证、务工证(劳动合同或营业执照)”(以下称“两证”)的,适龄随迁子女申请就读公办小学必须符合相应规定。
适龄随迁子女原则上以暂住地(居住地)就近向鲤城区内有接收随迁子女的小学申请登记入学。其中, 居住在老城区的随迁子女可到 立成小学、东门实验小学、新村小学、新隅小学、昇文小学、鲤城实小笋浯校区报名登记。居住在新区符合报名条件的随迁子女可到 其居住的相应片区学校(鲤城区第三实验小学总校区除外)报名登记。老城区如学位不足,统筹安排至江南新区有学位的公办小学就读。若不服从统筹调剂者,视为自动放弃在我区公办小学就读的资格。
如不符合我区报名条件的适龄随迁子女,请家长提前到其子女户籍地做好报名登记。若出具虚假证明材料,取消其在我区的报名入学资格。
香港、澳门、台湾、华侨
和外籍适龄儿童招生办法
1.香港和澳门特别行政区居民适龄儿童申请在鲤城区入学,视同本地户籍适龄儿童安排学校接收,按国家和省市相关政策办理。其中:
(1)其父亲(母亲)为香港、澳门特别行政区居民的,由市、区教育局根据其父亲(母亲)房产所在地或居住地统筹安排入学。
(2)其父亲(母亲)为鲤城区户籍的,如果其父亲(母亲)在鲤城区有房产(持有该住房产权比例应超过50%)并实际共同居住,在房产所在地安排入学;如果其父亲(母亲)在鲤城区没有房产(或持有该住房产权比例不超过50%),由区教育局统筹安排入学。
2.持有《台湾居民来往大陆通行证》或《中华人民共和国台湾居民居住证》的台湾学生,因家长在鲤城区购房置业或工作需随父亲(母亲)在鲤城区生活而要求在鲤城区就读小学的,依据相关文件,由监护人按要求向学校或教育行政主管部门提出申请,市、区教育局审核后,统筹安排到居住地所属片区内小学就近入读。
3.华侨子女(中国籍)申请在鲤城区就读小学的,依据相关文件,向国内监护人户籍地所在招生服务区的小学提出申请,视同本地户籍居民子女办理入学手续。
4.外籍学生申请在鲤城区就读小学的,依据相关文件规定办理。
四、民办小学招生办法
严格遵守义务教育免试入学规定,严格执行公民办学校同步招生规定,区教育局负责做好民办小学招生范围和招生计划的核准工作, 民办小学年度招生计划只减不增,在鲤城区范围内招生,优先满足鲤城户籍适龄儿童入学需求。
报名对象及要求。1.符合相关政策规定的教育优待照顾对象。2.户籍关系在鲤城区以及居住在本区的适龄儿童,报名时需提交户籍证明、房产证或居住证;其中随迁适龄儿童父母一方的“两证”和“社保”应满6个月及以上(2023年3月1日前签发或缴交);“四区人员”报名时需提交合法的房屋租赁合同、房屋租赁发票、劳动合同以及社保6个月及以上等证明材料。
网上信息采集和填报志愿。鲤城区教育局建立 “鲤城区民办小学招生信息管理平台”,全区民办小学各批次招生都统一在“鲤城区民办小学招生信息管理平台”上报名。适龄儿童的父母或其他法定监护人在报名时应充分了解民办学校的办学条件、收费标准等情况,并在规定时间内登录“鲤城区民办小学招生信息管理平台”,按要求填写报名信息,上传报名材料。 每位适龄儿童只能报1所民办小学,同时应向所属招生片区的公办小学报名。
资格审核。7月2日-7月9日区教育局审核报名资格;审核各民办小学优待照顾对象并公示审核结果。
电脑派位和录取。报名人数小于或等于招生计划数的民办学校,实行直接录取。报名人数大于招生计划数的民办学校,实行分批次电脑派位录取。
第一批次:单列录取符合相关政策规定的教育优待照顾对象,包括该民办学校举办者直系亲属(须提供户口本等有关证明材料)和经民办学校董事会研究确认的本校教职工子女(应提供与学校签订的用人劳动合同以及在鲤城缴纳社保等证明材料)。由区教育局审核,照顾人数直接从学校招生计划数中扣除,其余报名对象均须按规定参加电脑派位录取。
第二批次:优先录取鲤城区户籍适龄儿童,以及在鲤城区居住的香港、澳门、台湾、华侨和外籍适龄儿童,当报名人数少于或等于招生计划数的,全部录取。
第三批次:若有剩余学位,录取符合我区入学条件的鲤城区随迁适龄儿童。电脑派位工作由鲤城区教育局制定具体操作规则并统一组织实施。电脑派位录取将邀请公证机构、民办小学校长、学生家长代表及新闻媒体参加,全程接受社会监督。电脑派位结束后,录取结果通过“鲤城区民办小学招生信息管理平台”公布,学生家长通过注册账号自行登录查看,同时我局将向市教育局反馈电脑派位结果以便查询。
现场注册。经电脑派位(或因报名人数少于招生计划数实行直接录取)已确定录取资格的适龄儿童,其父母或其他法定监护人应在规定时间内到录取学校进行现场注册。已办理注册手续,即已被民办学校录取的适龄儿童不能再到公办学校入学。逾期未注册的学生,视为放弃录取资格。任何民办学校不得拒绝接收确定录取资格且在规定时间内注册的学生。各民办小学在学生家长注册时,应与每一位学生家长签订《泉州市鲤城区规范民办小学招生收费双向承诺书》。7月18日前民办小学将学校新生注册花名册送交鲤城区教育局初幼教股审核备案。
补录取。未完成招生计划的民办小学,可向我局申请补录并递交补录方案,经我局批准后按规定补录,但不得录取已被其他民办小学电脑派位录取的学生。
未被录取对象入学安排。未被民办学校录取的适龄儿童(经电脑派位未取得录取资格的,或有录取资格但未按时办理注册的),由生源地教育局按当地相关政策规定统筹安排到公办小学就读(与没有报名参加民办学校招生的同等对待)。
五、2023年秋季鲤城区小学
招生日程安排表

最新!
泉州2所学校发布人事消息