中国女排前队长周苏红已任共青团浙江省委书记
223人已围观
简介据中国共产主义青年团浙江省委员会微信公众号“青春浙江”5月31日发布的消息,中国少年先锋队浙江省第八次代表大会31日下午在杭...
原标题:中国女排前队长周苏红已任共青团浙江省委书记
据中国共产主义青年团浙江省委员会微信公众号“青春浙江”5月31日发布的消息,中国少年先锋队浙江省第八次代表大会31日下午在杭州召开,中国女排 前队长周苏红以团省委书记身份出席。

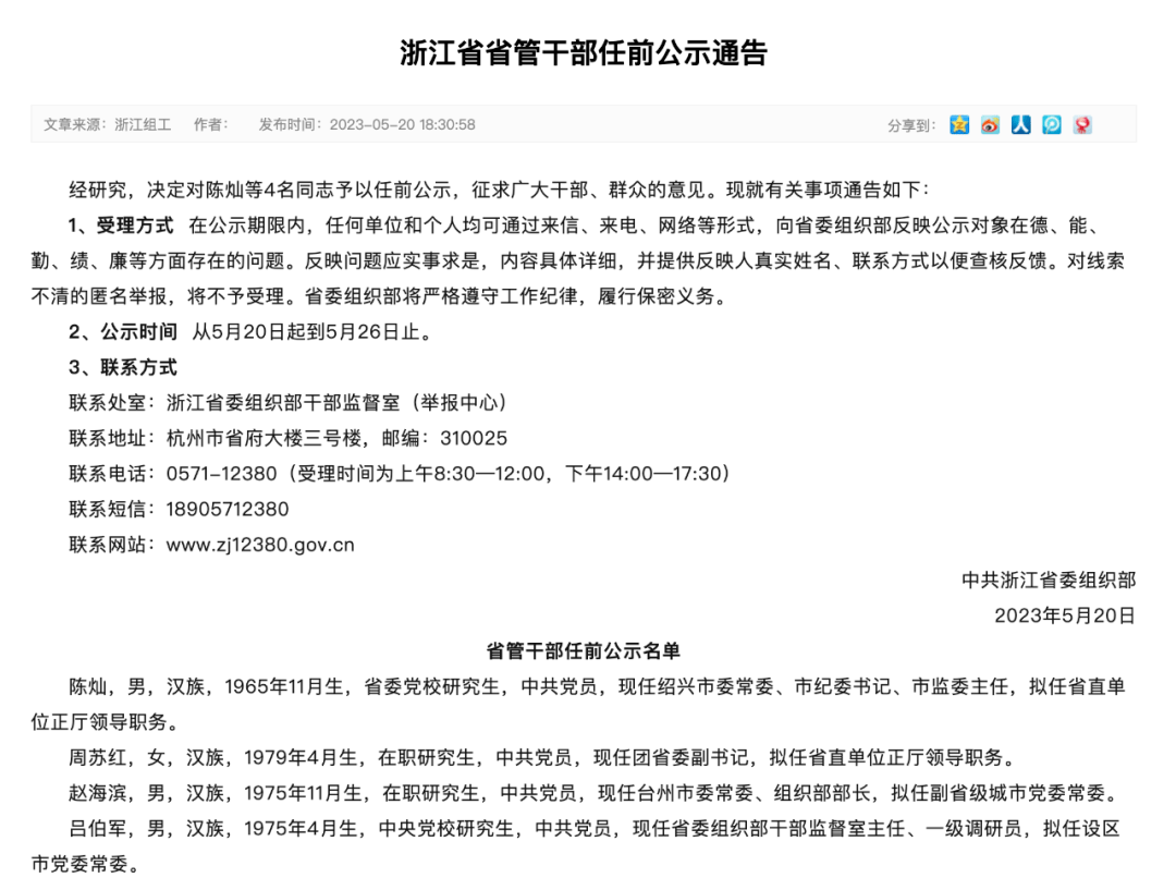
“青春浙江”微信公众号消息截图
“青春浙江”微信公众号消息写道:
在“六一”国际儿童节即将到来之际,5月31日下午,中国少年先锋队浙江省第八次代表大会在省人民大会堂开幕。
省委书记易炼红出席开幕式并讲话。王浩、王成、夏俊友、高兴夫、王文序、王昌荣出席。
……
团省委书记周苏红、省教育厅厅长毛宏芳致辞。

浙江组织工作网截图。
此前,浙江省委组织部曾于5月20日发布干部任前公示,时任团省委副书记周苏红,拟任省直单位正厅领导职务。公示时间从5月20日起到5月26日止。

周苏红,1979年4月生,前中国女排国家队队员,曾随中国女排获得2004年雅典奥运会冠军。
“女排精神就是顽强拼搏、团结奋斗、永不服输、永不放弃。”在周苏红看来,女排精神激励着一代代国人奋发向前,激发了人们对美好生活的向往。作为中国女排雅典奥运会夺冠时的主力成员,她是女排精神的践行者,也是传承者。
2007年3月,周苏红当选为中国女排队长。“她是个老将,很能活跃气氛,又很有亲和力!”彼时球队主教练陈忠和这样评价周苏红。
2008年北京奥运会,周苏红随中国女排获得铜牌。
2013年,周苏红退役。退役后,她赴任浙江体育职业技术学院竞技体育五系副主任。
2016年12月,时任浙江体育职业技术学院大球系主任的周苏红挂职共青团浙江省委副书记,后正式出任共青团浙江省委副书记。
2016年,刚刚挂职到任后的周苏红曾表态说:“很荣幸,也有压力,但一定不辜负大家的信任。”她在接受采访时还表示,在不影响团省委本职工作的前提下,会继续关注排球。
“毕竟排球工作这么多年,也放不下,在不影响现在本职工作的情况下,还是会继续关注排球,人不在现场,也会以其他方式继续关注。”

运动生涯
1990年,在启蒙教练李海清的带领下开始在浙江省长兴县少体校开始排球训练;
1994年,当时的浙江女排教练张韵寿把她召进浙江省女排;
1996年,周苏红入选国家青年队,主教练是林榆廷;
1997年,第一次参加大型比赛,获得了世界女排青年锦标赛第3名;
1998年,国家将沙滩排球列入主要发展项目,周苏红被胡静选入国家沙滩排球队;
1999年,周苏红入选胡进挂帅的国家女排; 获得世界女排大奖赛总决赛第3名,亚洲锦标赛冠军,世界杯第5名;
2000年,周苏红并未能入选奥运会阵容;2001年,陈忠和入主中国女排,周苏红凭借全面的技术能力逐渐成为国家队的主力接应二传,当年就获得世界女排大奖赛总决赛亚军,大冠军杯冠军;
2002年,世界女排大奖赛总决赛亚军,世界女排锦标赛第4名,釜山亚运会冠军;
2003年,中国女排时隔16年后再次获得世界冠军,周苏红与队友一起捧起了女排世界杯冠军奖杯,她个人还名列扣球榜的第6位;同年,她还获得了世界女排大奖总决赛冠军、亚洲锦标赛冠军;
2004年,周苏红迎来职业生涯高峰,与队友合作获得了雅典奥运会冠军;而在国内联赛中,她被评为最受欢迎女运动员;
2005年,获得国际排联大冠军杯季军,大奖赛总决赛季军;
2006年,中国女排陷入调整,周苏红本人也因为伤病原因状态有所下滑,获得了多哈亚运会冠军,大奖赛总决赛第5名,世界女子排球锦标赛第5名;
2007年,获得了大奖赛总决赛亚军,亚洲锦标赛亚军,周苏红个人还当选了党的第十七次代表大会代表;
2008年,代表中国女排出战北京奥运会,最终获得铜牌。
2011年12月,新赛季的全国女排联赛即将拉开帷幕,浙江开元女排将在首轮比赛中主场迎战河南队。此前退役后一直在读书的周苏红准备再次复出。
2010年9月份,周苏红复出重回国家队,并且带领中国女排获得了亚运会的冠军。
她纵横女排赛场23年,退役后长期任职于浙江体育职业技术学院。

政治生涯
退役后,历任浙江体育职业技术学院大球系副主任 、主任。
2016年12月,当选共青团浙江省委副书记(兼职) 、共青团浙江省常委会委员。
2019年5月,拟任浙江省直单位副厅领导职务。
2019年7月,任共青团浙江省委员会副书记。
2021年1月24日政协第十二届浙江省委员会常务委员会第十八次会议通过:周苏红同志为社会和法制委员会副主任。
2021年1月29日政协第十二届浙江省委员会第四次会议通过:周苏红同志为浙江省政协常务委员。
2022年7月24日,共青团浙江省第十五次代表大会在杭州圆满完成各项议程后闭幕,周苏红当选为团省委副书记。
1 8 8 3 1 1 8 3 2 1 3
生态体育:体育场馆园区小镇综合体投资设计运营规划,康养文旅乡村振兴产业融合发展智慧升级。
免责声明:【生态体育】图文来自于网络,是出于传递更多信息目的,如有标注错误或侵犯您的权益,请联系生态体育及时更正删除!返回搜狐,查看更多
责任编辑: