【投资视角】启示2023:中国集装箱运输行业投融资及兼并重组分析(附投融资事件、产业基金和兼并重组等)
196人已围观
简介转自:前瞻产业研究院...
转自:前瞻产业研究院
行业主要上市公司:中远海控(601919)、海丰国际(01308)、中谷物流(603565)、安通控股(600179)、中国外运(00598)、宁波远洋(601022)等
本文核心数据:集装箱运输行业投融资规模;集装箱运输行业投融资类型结构
1、集装箱运输行业投融资市场趋于平稳
根据烯牛数据库数据,2015年我国集装箱运输行业融资达到顶峰,发生融资事件共30起,融资金额超过35亿元。之后我国集装箱运输行业遇冷,融资事件数量逐渐下降,近几年变化幅度相对较小。2022年我国集装箱运输行业发生融资事件有4起,融资金额超过3亿元。

2、集装箱运输行业投融资阶段较为分散
从集装箱运输市场的投融资轮次分析,目前集装箱运输行业的融资轮次较为分散,早中晚期均有相关融资事件发生。以2022年为例,集装箱运输行业内发生早期的A2轮融资事件,也存在晚期的被收购事件。

3、集装箱运输行业投融资集中在东部沿海城市
从集装箱运输行业的企业融资区域来看,主要集中在上海、广东、天津等东部沿海城市。其中,上海企业的相关融资事件最多,2018-2022年累计达到16起,是全国唯一一个相关投融资事件发生10起事件以上的省市,由此上海区域的集装箱运输投融资活跃度可见一斑。

4、集装箱运输行业投融资集中精品集装箱运输和连锁集装箱运输店
2018年-2022年我国集装箱运输行业的主要投融资事件如下:



从2018-2022年融资企业的主营业务分析,集装箱运输服务方案、运输平台服务等一直是行业投资热点。

5、集装箱运输行业的投资者以投资类企业为主
根据对集装箱运输行业投资主体的总结,目前我国集装箱运输行业的投资主体主要以投资类企业为主,相关事件数量占比一半,代表性投资主体有中金资本、明势资本、淡马锡、兰亭投资等;实业类的投资主体有招商轮船、菜鸟网络、中远集团等。

6、集装箱运输行业专业的产业投资基金较少
目前集装箱运输行业的产业投资基金比较少,目前在中国证券投资基金业协会中仅查询到相关产业基金2家,即中集资本管理有限公司和交通运输通信信息集团上海股权投资基金管理有限公司,其管理规模在5亿元以下,规模较小。

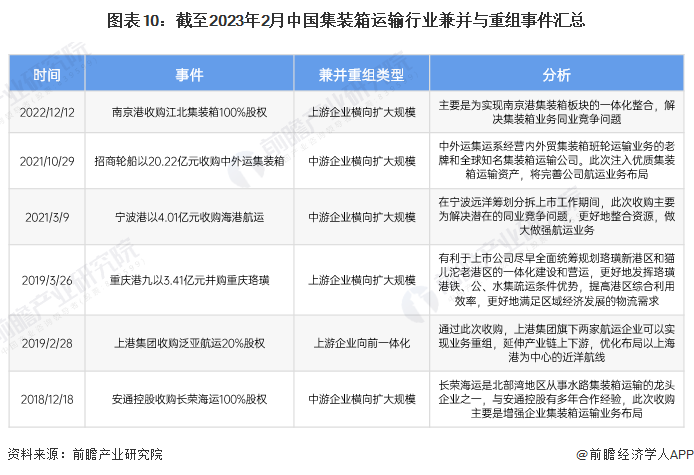
7、集装箱运输企业主要通过横向收购扩大规模
近年来,中国集装箱运输行业的兼并重组事件减少,兼并重组的类型主要为企业横向收购扩大规模、延伸产业链布局,其中以横向收购扩大规模类型为主。

8、集装箱运输行业投融资及兼并重组总结

更多本行业研究分析详见前瞻产业研究院《中国水运行业市场前瞻与投资战略规划分析报告》,同时前瞻产业研究院还提供产业大数据、产业研究、产业规划、园区规划、产业招商、产业图谱、产业链咨询、技术咨询、IPO募投可研、IPO业务与技术撰写、IPO工作底稿咨询等解决方案。
更多深度行业分析尽在【前瞻经济学人APP】,还可以与500+经济学家/资深行业研究员交流互动。
