【今日推荐】以宽松收尾,迎接新行长—评日本央行议息会议
226人已围观
简介炒股就看 金麒麟分析师研报 ,权威,专业,及时,全面,助您挖掘潜力主题机会! 张 梦 兴业研究分析师 事件: 2023年3月10日,日...
炒股就看金麒麟分析师研报,权威,专业,及时,全面,助您挖掘潜力主题机会!
张 梦兴业研究分析师


事件:
2023年3月10日,日本央行维持-0.1%短端利率和0%附近的长端目标利率不变;维持10年期日本国债的收益率区间在-0.5%~0.5%区间内波动;日本央行将以0.5%的固定利率每日购入10年期日本国债,即使没有实际成交;日本央行将继续进行大规模的国债购买来平滑收益率曲线,对于除10年期以外的其他期限日本国债也将视其利率波动而进行固定利率购买。
资产购买方面,维持FTF和J-REITs年购买上限12万亿日元和1800亿日元;商票和公司债购买的存量继续维持在疫情前的2万亿日元和3万亿日元水平。
前瞻指引方面,日本央行承诺将维持“YCC+ QQE”政策框架,以实现2%的通胀目标承诺。日本央行将继续扩大货币基础,直至核心CPI同比长期稳定在2%以上。日本央行关注新冠疫情影响,支持企业为主的融资,维持金融市场稳定,并将在必要时毫不犹豫地采取额外宽松措施。日本央行预计短期和长期政策利率将维持在当前或更低水平。
日本央行按兵不动符合市场预期,议息决议发布后,10年期日债收益率从0.5%的上限附近回落;日元贬值;东证指数下行。

一、押注日本央行紧缩的交易暂时退潮
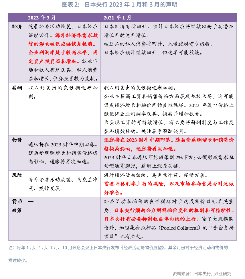
在任期内的最后一次议息会议上,黑田东彦维持了鸽派的论调。3月的声明较1月变动不大。对于日本近期经济活动,声明指出“海外经济体需求放缓带来的影响被供应链恢复抵消;企业利润率处于较高水平,企业投资温和增长”。对于通胀,日本央行坚持“通胀将在2023财年中期回落;随后受薪酬增长和销售价格提高影响,通胀将再次加速”的观点。
1月议息会议上,日本央行还明确提出“有必要抑制收益率曲线的上行”。2023年3月日本央行购债规模有所增加,加之市场在1月会议前押注日本央行紧缩的意图破产,日元OIS利率、利率互换价格在近期回落,日债收益率曲线平坦化。
1月会议上日本央行提到“需要评估利率上行的风险,以及市场参与者是否对此做好准备”以及“日本央行需要向公众解释物价变化的机制和可持续性”。疫情后日本通胀中枢的上行,以及经济活动与物价之间的良性循环使得长期不振的通胀预期出现了显著的反弹,民众对于日本央行货币政策和通胀目标的认可度也明显提升。




二、日央行货币政策紧缩的顺序
植田和男已获日本国会任命,接任日本央行行长职位。4月将是植田和男任期内的首次会议,届时春季薪资谈判大企业的答复也已揭晓,该会议受到市场关注。从2月下旬举办的央行行长候选人听证会上的发言来看,植田和男被市场解读为“鸽派”:
植田和男与两位副行长的表态偏向“鸽派”,这也是出于防范市场过度解读和过度波动的考量;
植田和男与两位副行长不约而同谈到“现在谈论退出政策还为时过早”,但副行长内田真一提到“利率、资产负债表是退出政策的两大关键”,这意味着加息、Taper甚至缩表尚不具备条件;植田和男提到“如果提名获得批准,将与日本央行官员讨论收益率曲线控制政策”,意味着调整甚至取消YCC有可能在年内实现。
通胀方面,2%通胀目标调整的可能性较低;没有薪资增速支撑不认可通胀实现了2%的目标;一旦通胀实现稳定的2%目标,则将减少购债规模,并启动货币政策退出。

关于春季薪酬谈判,我们在《兴业研究汇率报告:日本春斗、涨薪与通胀20230224》中进行了分析预测。春季薪酬谈判设立的目标并不能代表薪酬的实际涨幅,但该目标的增长代表了劳动力市场和物价的变动对于薪酬增长贡献助力。日本央行行长黑田东彦在3月10日议息会议后的新闻发布会上表示“春季工资谈判很有可能取得更好的结果”。
根据我们的测算,2023全年日本薪资平均增速提高到2.3%-3.3%的情况下,核心CPI有望维持在2%通胀目标上方。2023年继续收紧货币政策是大概率事件。至于货币政策的退出顺序,可能遵循“YCC-负利率-QQE”的顺序。
YCC(收益率曲线控制):推出于2016年,旨在维持收益率曲线平坦化、刺激经济增长、稳定市场预期。在后疫情时代通胀中枢回升之前,YCC政策帮助日本央行节省了购买国债的弹药。然而随着通胀中枢的回升,YCC政策的弊端凸显。一是日元被动跟随美债收益率波动,2022年日元贬值致使输入性通胀加剧引发舆论压力。二是YCC政策成为市场“狙击”的重点,日本央行为维持YCC政策所购买的日债加剧了日本债券市场流动性萎缩、以及收益率曲线的弯折。
进一步放松YCC曲线控制的上限,乃至取消YCC将是日本央行率先采取的紧缩措施。
负利率:推出于2016年,其目的在于通缩时期引导短端利率下行,保证实际利率低于潜在经济增速,并给予市场宽松的利率预期。负利率的缺点在于收益率曲线平坦化将削弱金融机构的中介能力,但日本准备金账户实施“分层”管理,实行-0.1%利率的准备金余额仅占不足7%比重,因此负利率的实际负面影响不大。
从影响规模来看,负利率政策调整的影响不及取消YCC和缩表。负利率调整的潜在观测指标或许是日本金融条件指数,以及金融机构的借贷意愿,目前该指数均处于下行阶段。
QQE:推出于2013年,是实现“通胀超调承诺”的关键性工具,也是辅助实现YCC的配合工具。弊端则在于央行的大量购买容易造成债券市场和股票市场流动性下降,以及货币政策宽松空间的质疑。2021年日本央行着重减少ETF购买,以减轻股票市场功能的减弱,然而日本国债的购买比例已经超过50%,YCC政策受到市场“狙击”时国债购买的规模被动增加。
减少购债规模以及缩表将是最后退出的货币政策工具,甚至在取消YCC和加息时购债规模可能配合增加,以缓解对市场造成的冲击。减少购债以及缩表的时点可能取决于日本央行认可可持续性通胀超过2%目标之后。


三、后市展望
日元:短期内美元兑日元并无转向的契机,但受到200日均线的技术性阻力,以及美债收益率阶段性回调的影响,美元兑日元上行的速率可能放缓。上方阻力位140,下方支撑位132。密切关注薪资变动,倘若薪资增长顺利,市场在4月28日日央行议息会议前押注货币政策紧缩可能促使日元汇率进入升值波段。

美债:市场当前对于年内美联储加息高点的预期已经达到5.5%-5.75%,年内降息的预期也基本消除,3月点阵图较难给出超预期的信号,美元汇率利率上行空间受限。加之日本商业银行等海外投资者开始增持美国长债,10Y美债收益率可能进入短线调整期,下方支撑位3.7%和3.5%。10年期日债收益率上行的压力也将减轻。

人民币汇率:人民币等亚洲货币维持调整行情惯性,美元指数上行带来的压力减轻。待市场再次押注日本央行紧缩,日元升值将利多人民币及亚洲货币。


点击排行
- 李翰祥的“四大美人”,《西施》动辄群演12万,竟如实还原了战争
- 我的女主别太萌有小说吗 我的女主别太萌根据什么改编的
- 原创 盘点几部日本大胆粉红电影《团鬼六系列》,日本真敢拍
- 原创 火热俄罗斯红发女神贾丽莎:暗黑电影界新星—jia,Lissa
- 邵氏经典风月片,李翰祥导演精品作品
- 盘点:15部(舒淇)经典电影,每一部类型各不相同,值得收藏
- 倪妮Gucci广告赢了刘雯!穿露脐装配驴蹄鞋潮出新高度,身材真辣
- 邵氏经典风月片,李翰祥导演精品作品
- 香港著名大导演李翰祥作品《金瓶风月》:欲望世界的金瓶之战
- 这部“菏泽产”红色抗战网络剧,何以未播先火?“多么尴尬的衣服!”2014年波哥大女子自行车队的队服让人辣眼睛